Wappen der Gemeinde Bredow
Lagerbuch
(Stand: 13.02.2016)

» Seite 15 «
 

§ II

Soll mein Nachlaß nicht versiegelt und schlechterdings nicht öffentlich verkauft werden.

§ III

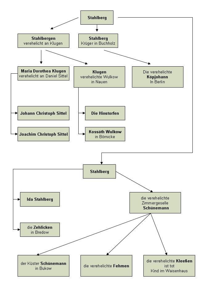
Sollte einer der Legatorien mein Testament anfechten, und es würde auch mit der Klage abgewiesen, so soll derselbe wegen des unternommenen Prozesses demnach des Legats verlustig sein. Dabei bemerke ich nachrichtlich, daß ich weder Eltern noch Kinder hinterlasse, denen ich ein Pflichttheil auszusetzen schuldig wäre.

§ IV

Übrigens will ich, daß meine Erben jedem Legatario, der nichts zur Erbschaftsmasse schuldig ist, sein Legat rein auszahlen sollen, und soll ihnen nicht frei stehen, darauf zu rechnen, daß ihnen ein gewisser Theil der Erbschaftsmasse frei übrig bleiben müsse, folglich sollen sie quartane Saleridiam oder trebelli-anriam abzuziehen, oder einen anderen Abzug, von welcher Art er sei, zu machen, nicht befugt sein, wenn ihnen auch solches sonst nach dem Gesetzen erlaubt sein möchte. Sollte dieser, mein letzter Wille, nichts als zierliches Testament gelten, so will ich doch, daß solches als ein Codocill, fidei commiss Schenkung auf den Todesfall, zu recht bestehend sey, und ersuche ich die Gerichten, darauf zu halten, daß demselben nachgelebet werde. Urkundlich habe ich dieses, mein Testament, welches mir vorgelesen und von mir genehmigt worden, eigenhändig unterschrieben und untersiegelt.

So geschehen Berlin 3ten Juni 1792

gez. Friedrich Köpjohann


Actum Berlin den 3ten Juni 1792

Vorstehendes Testament des Schiffbauer und Bürger Friedrich Köpjohann ist von demselben der unterschriebenen Deputierten des Kammergerichtsrath Heidenreich vorgelesen sind hiernächst von ihm überall genehmigt und eigenhändig unterschrieben worden, nachdem derselbe den Namen des Executoris Testamenti, und das demselben bestimmte Honorarium eigenhändig zuvor eingerückt hatte, wir solches in dem heute aufgenommenen Separat Protokoll des Mehreren registriret
a.u.s.s.

Marhing     Heidenreich     Haas

qua Deputatus



Auf dem Umschlag stehet:
Dieses Testament ist von denen unterschriebenen Deputierten cum Pronotario von dem Schiffbauer und Bürger Friedrich Köpjohann nach Maßgabe des heute abgehaltenen besonderen Protokolls persönlich angenommen worden. So geschehen Berlin den 3ten Juni 1792
v. Marhing     Heidenreich     Haas
Deputatus     qua Deputatus     Protonotarius


In dorho?? des Umschlages, welcher auf den eine Ecken mit dem Privat Siegel in der Mitte aber mit dem Kammergerichts Commissions Siegel bedrückt ist, folgendes bemerkt:
Dem Collegio mittelst Berichts der Deputation in pleno eingereichet. Berlin den 4.Juni 1792 v. Gerlach, v. Schve, v. Winterfeld, von Rappard, v. Alrimm, Kircheihsen, Meyer, Rudolphi Woldermann, Friedel Phillippi, Eisenberg, Beyme

Actum Berlin den 3ten Juni 1792
Nachdem ad Supplicam des hiesigen Bürger und Schiffbauer Friedrich Koppjohann vom heutigen Dato den unterschriebenen Deputierten des Kammergerichts zum Protonotario durch das Kammergerichtliche Dekret vom heutigen Dato der Auftrag geschehen, von dem gedachten Friedrich Koppjohann ein Testa-ment anzunehmen, so begaben sich die unterschriebenen Deputierten des Kammergerichts, heute Nachmittag um 5 Uhr in des genannten Testoris auf dem Schiffbauerdamm belegenen Hause, und trafen daselbst in der unteren Etage beim Eintritt des Hauses rechten Hand in einem Zimmer, dessen Fenster nach dem Damm hinausgehen, den mehr genannten Schiffbauer und Bürger Friedrich Köpjohann welcher dem Unterschriebenen Protonotario und dem, bei dieser Verhandlung gegenwärtig gewesenen Hofrath Michaelis von Person bekannt ist, an.
Der Testator erklärte hieruaf, daß es sein Wille sei, ein Testament bey dem Kammer-Gericht verwahrlich niederzulegen. Er überreichte zu dem Ende einen schriftlichen, aber noch nicht vollzogenen Aufsatz mit der Anzeige, daß darin sein letzter und wohlüberlegter Wille enthalten sey. Daß er solchen in Gegenwart der Deputirten zu vollziehen gesonnen und daß er bitten wolle, solchen demnächst als sein Testament anzunehmen, ohne den Gehalt dieses Testaments weiter zu diesem Protokoll zu wiederholen. Es wurde diesem Ansuchen deferiret, und der überreichte Aufsatz von dem zweiten Deputirten Herrn Heidenreichischen Kammergerichts Rath Heidenreich langsam und deutlich dem Testatori vorgelesen, derselbe genehmigte den Inhalt desselben überhaupt bei allen und jeden Punkten, er schrieb darauf den Namen des Executoris testamenti und das, demselben bestimmte Honorarum eigenhändig in gedachtem Testament und vollzog demnächst dasselbe in Gegenwart der unterschriebenen Deputierten durch seine eigenhändige Namensunterschrift und bey gedrucktem Pettschaft.
Der Testator erklärte dabey, daß sein Wille auch dahin gehe, daß nach seinem Tode seyn Nachlaß nicht versiegelt wer-den sollte, sondern daß sobald sein Absterben angezeigt werden, sein Testament publizirt, und die darin benannten Erben an den Besitz des Nachlasses gesetzt werden sollten. Er bitte Dieses in dem ihm über die Annahme des Testaments zu ertheilenden Recognitions-Schein mit einrücken zu lassen. Nachdem nun die Vorlesung und Unterschrift des Testaments und dessen Genehmigung unter dem Testamente von den Deputierten in Form eines Protokolls registriert worden, so wurde dieses Testament vom Deputierten in eine Anveloppe gebracht, und mit dem eigenen Siegel des Testatoris virmal in der Mitte aber mit dem Kammergerichts-Siegel versiegelt, und dasselbe äußerlich mit der gewöhnlichen Registratur versehen. Übrigens wird bemerket, daß der Testator zwar krank, daß aber die Deputierten durch die, mit ihm gehabte Unterredung sich überzeugt haben, daß derselbe nach dem völligen Gebrauch seines Verstandes und Seelenkräfte besitzet.
Hiermit ist diese Verhandlung geschlossen und auch dieses Protokoll von dem Testator nach gesehener Vorlesung und Genehmigung so wie auch von seinen Assistenten dem Hofrath Michaelis und den Gerichtspersonen unterschrieben worden.

gez. Friedrich Köpjohann        Michaelis

v. Warsing     Heidenreich      Haas

qua Deputatus     qua Deputatus     Protonotarius





Actum Berlin den 28ten Juni 1792


In dem heutigen Termin zu Publication des Köpjohannschen Testaments gestellten sich
1.  der Hofrath Michaelis in Person
2.  der Schiffbaumeister George Peter Laackmann für sich und Namens seiner Frau
3.  Der Schiffbauermeister August Friedrich Bartholdi
4.  Der Schiffbauermeister Reichenkron für sich und als Vormund des minozennen Bartholdi
5.  der Schiffbauermeister Lehmann im Namen seiner Frau
6.  die Bäcker Frau Henseln
7.  der Tischler Meister Johann Christian Erdmann
8.  der Brandweinbrenner Dittloff
9.  die verehelichte Frau Lehnen
sämtliche Komparenten recognoscirten die Siegel des Testaments als unversehrt in Sonderheit erkannte der Hofrath Michaelis das ihm vorgezeigte Paquet für dasjenige, welches der verstorbene Schiffbauer Meister Köpjohann als sein Testament übergeben hat. Sämtliche Comparenten verlangten mit Bezug auf den übergebenen Recognitions Schein die Publication dieses Testaments, welches daher ohne Verletzung der Siegel eröffnet und laut vorgelesen worden ist, Denen nicht erschienenen Legetarien ward der gegen-wärtige Justiz Commissarius Uhde bei diesen Acta ex officio Mandatario zugeordnet. Sämtliche Comparenten baten um 2 Expeditionen des Testaments, welche dem Hofrath Michaelis zuge-stellt werden könnten. Der Justiz Commissarius Uhde bat um eine vidimirte Copey des Testaments um den übrigen Interessenten von den Legatis Nachricht zu geben, dahingegen dem Kammergericht überlas-sen bleibet dem Ober-Consistorie eine Expedition des Testaments zu übersenden. Nachdem dieses Protokoll sämtlichen Comparenten vorgelesen worden war, haben sie dasselbe geneh-migt, der Hofrath Michaelis und der Haupterbe Laackmann declarirten zugleich, daß sich in dem Nach-lasse keine von dem Defunto unterschriebenen Zettel oder sonstige Diphohitones über sein Vermögen vorgefunden hätten. Worauf dann von allen Anwesenden dieses Protocoll eigenhändig unterschrieben worden ist.

Michaelis
George Peter Laackmann
Johann Ernst Lehmann
August Friedrich Bartholdy
Christian Reichenkron
Gottfried Erdmann Dietloff
Henseln geborene Schulzen
Lehn geborene Dietloffin
Johann Christian Erdmann
Uhden

Holdermann        Haas
qua Deputatus     Protonotarius

Daß vorstehende Abschrift mit dem in dem Archiv des Kammergerichts befindlichen Testaments, nach geschehener genauen Zusammenhaltung von Wort zu Wort überall gleichlautend befunden worden, solches habe ich hierdurch unter Beidrückung des Kgl. Kammergerichts-Insiegels und meiner eigenhändigen Unterschrift attestieren wollen

So geschehen Berlin den ?? Juli

Johann Friedrich Haas
Kgl. Justiz Rath und Protonotarius des Kammergerichts




Notar
Köpjohann hat testiert und von den Erben seiner schon mehrerer Jahre vor ihm ins Jenseits abgegangenen Frau nichts ausgesetzt, außer, daß die Wittwen, Waisen ihrer Verwandschaft an seiner Armen-Stiftung teilnehmen sollen. Aber es soll ein Testament von beiden Eheleuten gemacht und darin festgesetzt sein, daß nach beider Absterben das Vermögen auf beider Verwandte kommen solle. Das ist also die Hauptquestion




Nach oben Vorherige Seite Seite 14 - Seite 16 Nächste Seite
Briefsiegel Amt Bredow
© 2002 by Klaus-Peter Fitzner •   webmaster (at) 14641-bredow.de
Nach oben